The International Journal of Innovative Research in Engineering & Multidisciplinary Physical Sciences (IJIRMPS) is a widely indexed, open access, peer reviewed, international scholarly / academic online journal, helping researchers to share their research information.
Indexing of papers in major online journal / research databases / repositories.
To increase the reach of the published researches and number of citations for the authors' benefit, the published manuscripts are submitted automatically and manually to some major online journal/research database/repositories. View more details.
Authors are advised to order a unique Crossref
to double the reach of their publication.
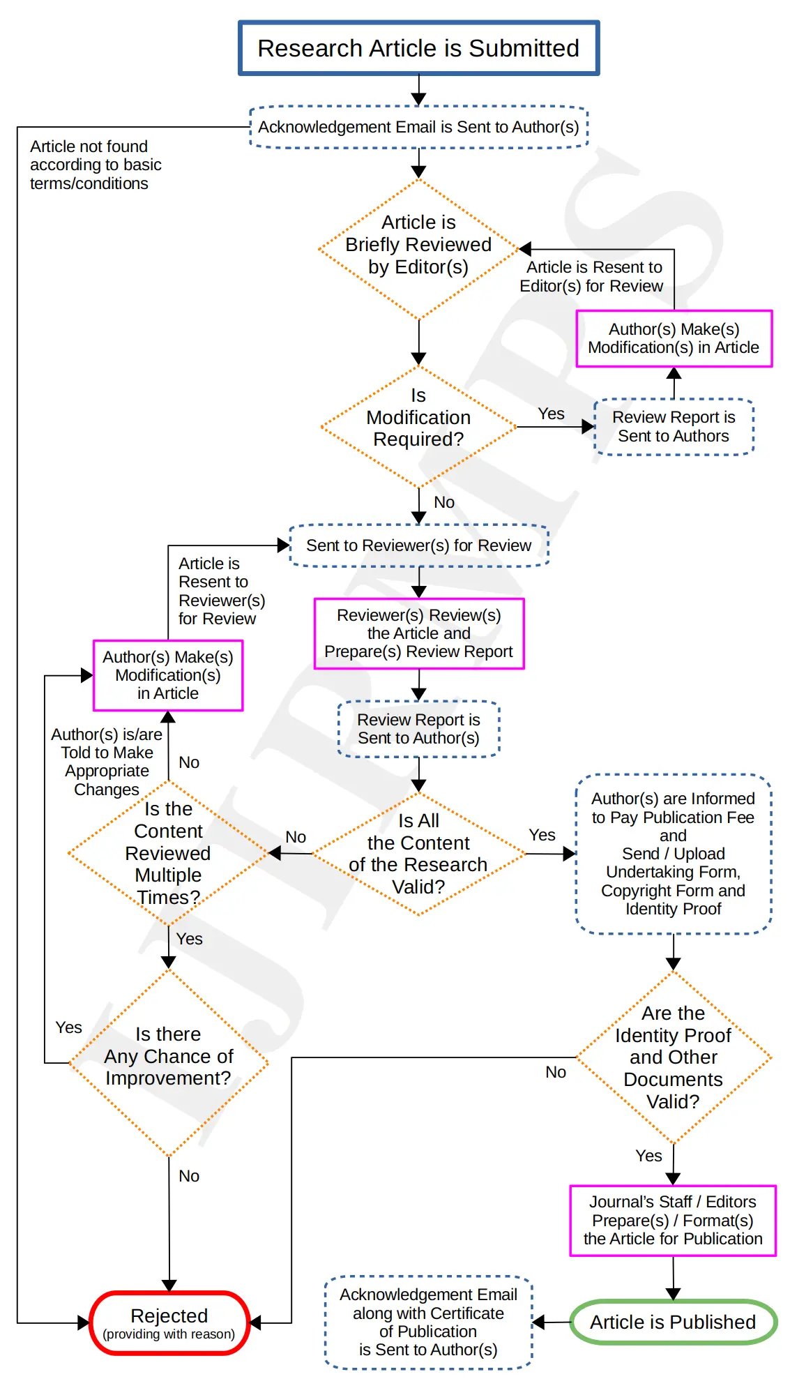
Easy and fast review and publication process.
Track status of the submission, review and publication online.
Email notification sent to the authors at each process stage.
Quick support through email, phone and social media (WhatsApp, Facebook, Telegram).
Read MoreOn lesser indexing sites but with more enhanced and deeper bibliographic information.
Volume 14, Issue 2
March-April 2026
A chart showing the process of publication

An example of an e-certificate of publication

All the research papers published in this journal/on this website are openly accessible, and licensed under the Creative Commons Attribution-ShareAlike 4.0 International License; accordingly, any user can read, download, copy, distribute, print, search, or link to the full texts of the published articles submitted by authors/researchers to the journal, crawl them for indexing, pass them as data to any software, or use them for any other lawful purpose. The journal is fulfilling the DOAJ's definition of the term "Open Access".